附近茶楼,一品茶楼官网地址,凤凰楼信息免费茶楼,北京龙凤桑拿spa论坛

就诊助手
0512-65163588
通知公告
Notice
返回
关于角膜地形图询价采购的公告

作者:szeye 来源:- 发布时间:2019/6/20 0:00:00 浏览量: 【打印文章】
苏州市眼视光医院拟采购角膜地形图一台,根据《中华人民共
和国政府采购法》等有关规定,现特向社会公开询价采购,欢迎具
备独立法人资格的相关单位前来报价。  
    一、采购编号:SZEYE-2019009 
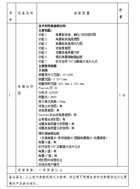
    二、采购项目:
  
    三、报价须知  
    1.报价方式:CIP(到院价,含材料费、配件费、安装费、运
输费、税费等与之相关的一切费)。  
    2.安装要求:按原厂原装标准验收;如产品不符合需方要求,
2周内提出异议,成交商及时进行退换货处理。  
    3.报价商应免费提供该设备的产品性能介绍,使用操作、维护
维修等培训服务。  
    4.供货时间:合同签定后10个工作日内。  
    5.交货地点:苏州市眼视光医院指定地点。  
    6.报价截止日期:2019年6月26日下午16:00  
    7. 其他说明:买方确定成交结果后当日通知报价商,报价商接
到成交通知后3日内到买方指定地点签订购销合同,否则自动取消成
交资格,报价商后果自负。  
    四、报价时须提交下列资料(需装订成册):  
    1. 报价清单(需注明最低成交价)(务必包括耗材和零配件价
格清单); 
    2. 有效的工商营业执照、生产/经营许可证、税务登记证、
(复印件须加盖单位公章);  
    3. 法人代表授权书及经办人身份证复印件;  
    4. 公司及其产品介绍和说明,含产品彩页、用户名单、配置说
明等;  
    5. 产品注册证、注册登记表及制造商出具的授权函;  
    6. 售后服务说明及承诺(注:保修期外仅收取零配件成本费,
先维修后付款);  
    7. 所有复印件需加盖单位公章;  
    8. 供应商需在报价截止时间之前将密封报价资料(一式五份)
交到苏州市眼视光医院物资保障部。  
    五、联系方式:  
    采购人名称:苏州市眼视光医院  
    地点:苏州市书院巷18号  
    联系电话: 0512-65163558    吴老师   沈老师
    传真: 0512-65163599
    邮编:215000                      
                                        2019年 6月 20 日

苏州市眼科医院微信公众号

苏州市眼科医院微信订阅号

苏州市眼科医院视光小助手

苏州市眼科医院接触镜小助手

行风监督邮箱:Szeye2023@163.com 行风监督电话:0512-65163558

Copyright ? 2025 www.changruen.cn All rights reserved.苏州市眼视光医院 版权所有 苏ICP备12039844号-1 技术支持:联科科技
Copyright ? 2025 苏州市眼视光医院 苏ICP备12039844号-1
主站蜘蛛池模板: 诸暨市| 曲沃县| 岢岚县| 鹿泉市| 新龙县| 扎赉特旗| 蒙城县| 汉中市| 鄂托克旗| 大英县| 冀州市| 封开县| 蒙山县| 顺义区| 青岛市| 剑川县| 扎赉特旗| 和龙市| 兴宁市| 岫岩| 泗洪县| 信宜市| 南安市| 宁海县| 健康| 桂林市| 柳州市| 长汀县| 舞钢市| 定陶县| 龙口市| 哈尔滨市| 民乐县| 寿光市| 抚松县| 曲水县| 西安市| 清苑县| 出国| 芦山县| 镶黄旗|